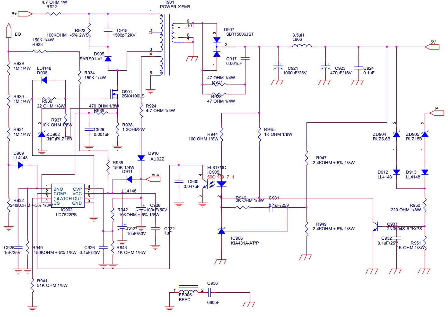
715T2802F AOC L47H861 LCD TV power supply schematic – Factory Mode
AOC 47 inch LCD TV – L47H861 SMPS circuit diagram - Service mode – White Balance adjustment
How to enter Service Mode (Factory Mode)Pressing number key 9 > 8 > 7 > 6 will achieve the factory mode.
Press “Exit” button on remote control to quit from factory mode.
White Balance, Luminance Adjustment
Approximately 30 minutes should be allowed for warm up before proceeding white balance adjustment.
Before started adjust white balance, please set the Ca210 Channel to 03 Channel and set it’s mode to xyLv mode.
Note:
The tolerance of the color coordinates should be less than ± 5
How
to setting the Ca210 channel, you can reference to Ca210 user guide or simple
use the “Memory CH” up or down to set the channel to 03 channel, and use the
“Mode” key to set the mode to xyLv.
Following is the procedure to do white-balance adjust
Note: We can only the HDMI white balance to cover the white balance of all source mode, This method is meet to the Zoran 780 software.
Following is the procedure to do white-balance adjust
Note: We can only the HDMI white balance to cover the white balance of all source mode, This method is meet to the Zoran 780 software.
HDMI
mode1. In the TV mode adjust volume to zero, press mute key, then press number key 9 >
8 > 7 > 6. It will achieve the factory mode. Select the item of White
Balance and press right key to enter it.2. Before
to adjust the white balance, press the factory mode OSD of “Reset”, to
reset all white balance factory setting.
In
the White Balance you can adjust 8 items.
1-3 items is RO, GO, BO > R, G, B Bias adjust.
4-6 items is RG, GG, BG > R, G, B Gain adjust.
7 item is Def_contrast_all_mode adjust
8 item is Def_brightness_all_mode adjust
9 item is Colortemp_all_Mode adjust
10 item is color temperature select: Cool, Normal, and Warm.
1-3 items is RO, GO, BO > R, G, B Bias adjust.
4-6 items is RG, GG, BG > R, G, B Gain adjust.
7 item is Def_contrast_all_mode adjust
8 item is Def_brightness_all_mode adjust
9 item is Colortemp_all_Mode adjust
10 item is color temperature select: Cool, Normal, and Warm.
Gain
adjustment:
A. Adjust Cool color-temperature
1. Set the pattern generator to pattern 104 or 0 IRE pattern. And adjust the Item 8 to min luminance.
2. Switch the Ca210 to xyLv-mode (with press “MODE” button)
3. Switch the Ca210 channel to Channel 03 (with up or down “MEMORY CH” button)
4. The LCD-indicator on Ca210 will show x =272, y =278, Lv can adjust to max luminance.
5. Use the item 1 and item 3 to Adjust black balance :use 30 IRE(Pattern 115) signal,and adjust the black balance,until the Ca210 show x =272, y =278.
6. Use the item 4 and item 6 to adjust white balance: use 100 IRE (Pattern 105) signal, and adjust the white balance, until the Ca210 show x =272, y =278.
7. Adjust item 7 to check color temperature is saturation or not: Add by 7 steps and then to adjust the item 4 and item 6 to check the color temperature is saturation or not, until is saturation.
8. Enter the item 10 to select another color temperature to adjust.
A. Adjust Cool color-temperature
1. Set the pattern generator to pattern 104 or 0 IRE pattern. And adjust the Item 8 to min luminance.
2. Switch the Ca210 to xyLv-mode (with press “MODE” button)
3. Switch the Ca210 channel to Channel 03 (with up or down “MEMORY CH” button)
4. The LCD-indicator on Ca210 will show x =272, y =278, Lv can adjust to max luminance.
5. Use the item 1 and item 3 to Adjust black balance :use 30 IRE(Pattern 115) signal,and adjust the black balance,until the Ca210 show x =272, y =278.
6. Use the item 4 and item 6 to adjust white balance: use 100 IRE (Pattern 105) signal, and adjust the white balance, until the Ca210 show x =272, y =278.
7. Adjust item 7 to check color temperature is saturation or not: Add by 7 steps and then to adjust the item 4 and item 6 to check the color temperature is saturation or not, until is saturation.
8. Enter the item 10 to select another color temperature to adjust.
Adjust
Normal color-temperature
1. Set the pattern generator to pattern 104 or 0 IRE pattern. And adjust the Item 8 Cool color-temperature’s item 8 value.
2. Switch the Ca210 to T uvLv △ -mode (with press “MODE” button)
3. Switch the Ca210 channel to Channel 03 (with up or down “MEMORY CH” button)
4. The LCD-indicator on Ca210 will show T=9300.
5. Adjust the 9 item: Colortemp_All_Mode_Normal, until Ca210 indicator reached the value T=9300
6. Adjust item 7 to check color temperature is saturation or not: Add by 7 steps and then to adjust the item 4 and item 6 to check the color temperature is saturation or not, until is saturation.
7. Loop the Item 5 and Item 6, until the T=9300 and RG/BG is saturation
8. Enter the 8 item to select another color temperature to adjust.
1. Set the pattern generator to pattern 104 or 0 IRE pattern. And adjust the Item 8 Cool color-temperature’s item 8 value.
2. Switch the Ca210 to T uvLv △ -mode (with press “MODE” button)
3. Switch the Ca210 channel to Channel 03 (with up or down “MEMORY CH” button)
4. The LCD-indicator on Ca210 will show T=9300.
5. Adjust the 9 item: Colortemp_All_Mode_Normal, until Ca210 indicator reached the value T=9300
6. Adjust item 7 to check color temperature is saturation or not: Add by 7 steps and then to adjust the item 4 and item 6 to check the color temperature is saturation or not, until is saturation.
7. Loop the Item 5 and Item 6, until the T=9300 and RG/BG is saturation
8. Enter the 8 item to select another color temperature to adjust.
Adjust
Warm color-temperature
1. Set the pattern generator to pattern 104 or 0 IRE pattern. And adjust the Item 8 Cool color-temperature’s item 8 value.
2. Switch the Ca210 to T uvLv △ -mode (with press “MODE” button)
3. Switch the Ca210 channel to Channel 03 (with up or down “MEMORY CH” button)
4. The LCD-indicator on Ca210 will show T=6500.
5. Adjust the 9 item: Colortemp_All_Mode_warm, until Ca210 indicator reached the value T=6500
6. Adjust item 7 to check color temperature is saturation or not: Add by 7 steps and then to adjust the item 4 and item 6 to check the color temperature is saturation or not, until is saturation.
7. Loop the Item 5 and Item 6, until the T=6500 and RG/BG is saturation
8. Enter the 8 item to select another color temperature to adjust.
Press “Exit” button on remote control to quit from factory mode.
1. Set the pattern generator to pattern 104 or 0 IRE pattern. And adjust the Item 8 Cool color-temperature’s item 8 value.
2. Switch the Ca210 to T uvLv △ -mode (with press “MODE” button)
3. Switch the Ca210 channel to Channel 03 (with up or down “MEMORY CH” button)
4. The LCD-indicator on Ca210 will show T=6500.
5. Adjust the 9 item: Colortemp_All_Mode_warm, until Ca210 indicator reached the value T=6500
6. Adjust item 7 to check color temperature is saturation or not: Add by 7 steps and then to adjust the item 4 and item 6 to check the color temperature is saturation or not, until is saturation.
7. Loop the Item 5 and Item 6, until the T=6500 and RG/BG is saturation
8. Enter the 8 item to select another color temperature to adjust.
Press “Exit” button on remote control to quit from factory mode.
Power Supply [SMPS] circuit diagram
Four digit
universal remote control set-up codes for AOC brand TVs: 0034 0129




