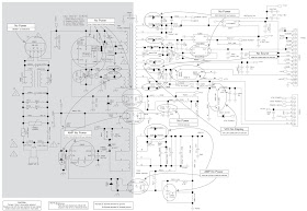
LG CM2520 – Schematic – Micro Hi-Fi system - Voltage chart - MCS program upgrade
LG CM2520, LG CMS2520 - Circuit diagram and voltage chart - Micro Hi-Fi System
HOW TO UPDATE MCS PROGRAM
(1) Change the file name to download as “(MODEL NAME)__(function)_(Version).mcs”.
(ex) CM2520_XXXX_XX.mcs
(2) Copy the file to the root folder of USB storage.
(3) Put the USB into the set. Change set function to USB function.
Then the upgrade process will be started with the upgrade information. FLD Display "UPGRADE".
(4) If the upgrade process is complete, the set will be rebooted with “SUCCESS” message and set auto power off.
(5) Pull out the USB Storage. Press the power key.
(1) Change the file name to download as “(MODEL NAME)__(function)_(Version).mcs”.
(ex) CM2520_XXXX_XX.mcs
(2) Copy the file to the root folder of USB storage.
(3) Put the USB into the set. Change set function to USB function.
Then the upgrade process will be started with the upgrade information. FLD Display "UPGRADE".
(4) If the upgrade process is complete, the set will be rebooted with “SUCCESS” message and set auto power off.
(5) Pull out the USB Storage. Press the power key.
Power supply 100 - 240 V, 50 / 60 Hz or 200 - 240 V, 50 / 60Hz
Power consumption 35 W
Net Weight 2.3 kg
Power consumption 35 W
Net Weight 2.3 kg
FM Tuning Range 87.5 to 108.0 MHz or 87.50 to 108.00 MHz
Output Power 30 W + 30 W
SPEAKERS
Type 2 Way 2 Speaker
Impedance 6 Ω
Rated Input Power 30 W
Max. Input Power 60 W
Type 2 Way 2 Speaker
Impedance 6 Ω
Rated Input Power 30 W
Max. Input Power 60 W
Click on the pictures to zoom in
SMPS circuit diagram
Main MCU
Main DSP
Main Servo
D/A converter
iPod board
Amplifier section
Voltage chart










