QSC PLX 1202 Test Procedure and Circuit Diagram
Testing SET-UP1. Connect a test load to the output terminals of the amplifier.
2. Make sure Mode Switches 1 - 10 are in the default position (1 on, 10 on, all others off).
3. Connect a distortion analyzer with a resolution of O.Ol%, 20-2OkHz (or better) to the output terminals of the amplifier. Enable the 8OkHz low pass filter.
4. Connect a dual-channel oscilloscope to the following test points:
Chl - a IOX (vertical sensitivity - 2V/cm) scope probe to the channel speaker output.
Ch2 - a IX scope probe (vertical sensitivity - O.lV/cm) to the distortion analyzer output.
5. Set amp gain pots fully clockwise and turn on power switch.
6. Connect the output of the signal generator to the input terminals of the amplifier and select an output of 1.30 VRMS, 1 kHz sine wave.
7. Plug the amplifier into a variac and set up an AC line current monitor.
POWER UP 8 MUTE DELAY TEST
CAUTION: To avoid damage to the main printed circuit board, place a 50 ohm 225W resistor (100 ohm, 240VAC) in series with the high (+) lead on the AC cable during variac ramp up. If the switching power supply has a shorted device at initial power up, this AC resistor pad will help prevent undue damage. After the amplifier has been fully powered up via the variac, confirm that the amplifier has achieved stable operation during idle. Remove AC power from the amplifier and disconnect the series resistor for normal operation. Continue with the test & calibration process.
I. Slowly raise the variac voltage and watch for excessive current draw (line current greater than 0.5A a.c. at 60 Volts). This is slightly less for 240V. Pause at 9OVAC (2OOVAC European) for three seconds until the mute I protect circuit disengages.
Continue to 12OVAC (240V European).
2. Verify that the fan is operating at low speed.
3. Turn the power switch off and on a few times to verify the 3 second power-up muting delay.
CAUTION: To avoid damage to the main printed circuit board, place a 50 ohm 225W resistor (100 ohm, 240VAC) in series with the high (+) lead on the AC cable during variac ramp up. If the switching power supply has a shorted device at initial power up, this AC resistor pad will help prevent undue damage. After the amplifier has been fully powered up via the variac, confirm that the amplifier has achieved stable operation during idle. Remove AC power from the amplifier and disconnect the series resistor for normal operation. Continue with the test & calibration process.
I. Slowly raise the variac voltage and watch for excessive current draw (line current greater than 0.5A a.c. at 60 Volts). This is slightly less for 240V. Pause at 9OVAC (2OOVAC European) for three seconds until the mute I protect circuit disengages.
Continue to 12OVAC (240V European).
2. Verify that the fan is operating at low speed.
3. Turn the power switch off and on a few times to verify the 3 second power-up muting delay.
CHANNEL OUTPUT
I. Look for amplified signal on the scope for channel 1. Switch the input signal and scope to channel 2 and repeat output test. Check for noisy / contaminated gain pots by observing general instability on the distortion waveform while adjusting the gain control levels.
2. Select an 8 ohm load and confirm that this amplifier is producing 200 watts at 1 kHz just below the point of clipping. Check both channels.
I. Look for amplified signal on the scope for channel 1. Switch the input signal and scope to channel 2 and repeat output test. Check for noisy / contaminated gain pots by observing general instability on the distortion waveform while adjusting the gain control levels.
2. Select an 8 ohm load and confirm that this amplifier is producing 200 watts at 1 kHz just below the point of clipping. Check both channels.
BRIDGE MODE
1. Turn the power switch off.
2. Set Mode Switch #7 in the on position. The gain control, limiter, and filter switch positions on CH2 are disabled with Mode Switch 7 on.
3. Set load to both red output binding posts (CHI positive and CH2 negative).
4. Apply a 1.30 VRMS, 1 kHz sinewave input to channel I of the amplifier. Check the power and verify that the output does not immediately collapse. Check for 700 watts at 8 ohms.
1. Turn the power switch off.
2. Set Mode Switch #7 in the on position. The gain control, limiter, and filter switch positions on CH2 are disabled with Mode Switch 7 on.
3. Set load to both red output binding posts (CHI positive and CH2 negative).
4. Apply a 1.30 VRMS, 1 kHz sinewave input to channel I of the amplifier. Check the power and verify that the output does not immediately collapse. Check for 700 watts at 8 ohms.
5. Turn power off and place the amplifier back into the Stereo
mode with output loads connected to each channel.
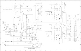
Schematic [Circuit Diagram]
BIAS
1. Let the amplifier cool down to room temperature.
2. With an input amplitude of 1.3OVrms increase the input frequency to 2OkHz. Reduce the input signal 20dB (80%) from full output. Adjust the crossover trimpot VR43 (CHl) and VR166 (CH2) for about a 4OOmVpk-pk crossover spike protruding from the noise trace
on the oscilloscope. It will be necessary to have the oscilloscope measure unfiltered distortion from the amplifier in order to see the crossover spike. It is necessary to disable the 80kHz lowpass filter on the analyzer for this test. Further trim so that the total distortion for that channel is less than 0.1% THD+N.
3. With the trim settings achieved, and with no signal plugged into the amplifier and with an 8 ohm load, verify that the AC idle current from the AC service is no more than 1 .O amperes.
4. Let the amplifier cool down and check channel 2.
1. Let the amplifier cool down to room temperature.
2. With an input amplitude of 1.3OVrms increase the input frequency to 2OkHz. Reduce the input signal 20dB (80%) from full output. Adjust the crossover trimpot VR43 (CHl) and VR166 (CH2) for about a 4OOmVpk-pk crossover spike protruding from the noise trace
on the oscilloscope. It will be necessary to have the oscilloscope measure unfiltered distortion from the amplifier in order to see the crossover spike. It is necessary to disable the 80kHz lowpass filter on the analyzer for this test. Further trim so that the total distortion for that channel is less than 0.1% THD+N.
3. With the trim settings achieved, and with no signal plugged into the amplifier and with an 8 ohm load, verify that the AC idle current from the AC service is no more than 1 .O amperes.
4. Let the amplifier cool down and check channel 2.
SHORT CIRCUIT CURRENT
1. Select a 2 ohm load and apply a 1.3Vrms sinewave (1 kHz) input signal to both channels of the amplifier. Ensure that power is on and that the gain controls are fully up.
2. While the amplifier is producing power into the loads, apply a short to the output binding posts of each channel. In other words, apply a jumper between the red and black binding posts of each channel. Once this is done, combined AC line current draw for both channels should be no greater than 13A ac. This is with a 120 volt AC service to the amplifier. Current may be lower if AC line voltage is lower.
3. Remove the short from each channel and verify that the channels recover in to 2 ohm loads. The output should not experience any hang up and a full sinewave should be present just as it was before a short was applied for this test.
4. If the amplifier does not pass any of the above steps, troubleshoot the current limit section of the amplifier. If steps 2, 3, and 4 above pass, continue to the next test.
1. Select a 2 ohm load and apply a 1.3Vrms sinewave (1 kHz) input signal to both channels of the amplifier. Ensure that power is on and that the gain controls are fully up.
2. While the amplifier is producing power into the loads, apply a short to the output binding posts of each channel. In other words, apply a jumper between the red and black binding posts of each channel. Once this is done, combined AC line current draw for both channels should be no greater than 13A ac. This is with a 120 volt AC service to the amplifier. Current may be lower if AC line voltage is lower.
3. Remove the short from each channel and verify that the channels recover in to 2 ohm loads. The output should not experience any hang up and a full sinewave should be present just as it was before a short was applied for this test.
4. If the amplifier does not pass any of the above steps, troubleshoot the current limit section of the amplifier. If steps 2, 3, and 4 above pass, continue to the next test.
FREQUENCY RESPONSE
1, Set load to 8 ohms and scale the input generator to gain 1 watt of power from the amplifier on each channel. Gain controls on the amplifier should be fully up.
2. Check frequency response from 2OHz to 20kHz (+I- 0.2OdB) by sweeping random frequencies between these extremes. This is done by verifying the same voltage amplitude at each of the frequencies selected (within 2OHz to 2OkHz). Check both channels.
1, Set load to 8 ohms and scale the input generator to gain 1 watt of power from the amplifier on each channel. Gain controls on the amplifier should be fully up.
2. Check frequency response from 2OHz to 20kHz (+I- 0.2OdB) by sweeping random frequencies between these extremes. This is done by verifying the same voltage amplitude at each of the frequencies selected (within 2OHz to 2OkHz). Check both channels.
POWER vs. DISTORTION TEST
I. Check to ensure that both channels will produce rated power at 2OHz, 2KHz, and 20kHz. into an 8 ohm load.
2. While verifying rated power, check that at all frequencies the distortion measurement is less than or equal to 0.03% THD.
I. Check to ensure that both channels will produce rated power at 2OHz, 2KHz, and 20kHz. into an 8 ohm load.
2. While verifying rated power, check that at all frequencies the distortion measurement is less than or equal to 0.03% THD.
THERMAL TEST
1. Set input frequency to 1 KHz and short both channels while they are producing power into a load.
2. Apply a short to the output of each channel.
3. AC line current draw should be about 11 - 13.5 amperes for both channels. As the amplifier gets hot, there will be some current drift upwards and the fan speed will increase. This is not a problem as long as the case temperature on the output transistors does not exceed 105 degrees C.
1. Set input frequency to 1 KHz and short both channels while they are producing power into a load.
2. Apply a short to the output of each channel.
3. AC line current draw should be about 11 - 13.5 amperes for both channels. As the amplifier gets hot, there will be some current drift upwards and the fan speed will increase. This is not a problem as long as the case temperature on the output transistors does not exceed 105 degrees C.
4. Verify that the NTC circuit causes thermal shutdown after an
extended period.
5. When thermal shutdown occurs, verify AC idle current of less that 0.90 amperes.
5. When thermal shutdown occurs, verify AC idle current of less that 0.90 amperes.
CM TEST
1. Select an 8 ohm load and confirm that this amplifier is producing rated power.
2. Check the Common Mode of the amplifier by inserting a 1/4” input jack halfway into each channel and observe about 6 dB of output voltage reduction. There will also be a 180 degree phase inversion at the output of the channel under test.
1. Select an 8 ohm load and confirm that this amplifier is producing rated power.
2. Check the Common Mode of the amplifier by inserting a 1/4” input jack halfway into each channel and observe about 6 dB of output voltage reduction. There will also be a 180 degree phase inversion at the output of the channel under test.
OUTPUT NOISE
1. Set the amplifier gain controls all the way up, with a 1 kHz 1.3OVrms sinewave input signal. Note the output level at full power just below clipping. Adjust gain if needed.
2. Remove the input signal connector from the amplifier and measure the residual noise level produced into the load by the amplifier. The noise signal should be 107 dB down from the full output power point measured. A signal to noise ratio should be better than
or equal to 107dB. Check both channels.
1. Set the amplifier gain controls all the way up, with a 1 kHz 1.3OVrms sinewave input signal. Note the output level at full power just below clipping. Adjust gain if needed.
2. Remove the input signal connector from the amplifier and measure the residual noise level produced into the load by the amplifier. The noise signal should be 107 dB down from the full output power point measured. A signal to noise ratio should be better than
or equal to 107dB. Check both channels.
This completes the amplifier test procedure for this model. Inspect the amplifier for mechanical defects. Inspect the solder connections. Reassemble the amplifier and verify the amplifier’s operation before returning the product to service



