Sony LCD TV KLV32R3, KDL40R3 – How to troubleshoot 6 blinks and 5 blinks
error of standby light - Back light error – 6 blinks – B board
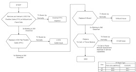
No picture, standby light blinks 6 times fault finding – Sony LCD TV KLV32R3*B, KDL40R3*B
This
is a common fault to most of the LCD TVs, irrespective of its brand and screen
size. The troubleshooting procedure will
differ according to the circuit design of each set; so might be different too. Here
we discuss about the 6 blinks fault [no picture] to the above mentioned models
of Sony LCD TVs. 6 blinks to standby
light occurs to these type of sets, are mainly due to the fault at the BIS-2 or
BIL-2 board.
Standby light blinks 6 times - back-light error
No picture - troubleshooting chart
Check points – no picture
5 blinks error - troubleshooting chart
Click on the pictures TO ENLARGE





