Philips AZ1004/78 Circuit diagram – Disassembly CD Stereo Radio Recorder
Frequency - / 01: 50/60 Hz
Battery -: 9 V - R14 / UM-2 / C size x 6
Power consumption: 12 W
Dimensions (H x W x D): 360 x 225 x 152mm
Weight 3.3Kg
Tuning Ratio: 87.5 - 108 MHz
IF frequency: 10.7 MHz p 0.2 MHz
DISASSEMBLY (Click on the pictures to magnify)
A. REMOVE THE REAR CABINET
Remove the 3 A1 screws (3x10)
Remove the 5 screws A2 (3x30)
Remove the Rear Cabinet.
B.
REMOVE THE HAND STRAP
Press the cover down and
Pull
the handle.
Remove the hand strap.
C.
REMOVE THE TOP CABINET
-
Remove the 2 C3 screws (3x20)
-
Remove the screw C4 (3X10)
-
Remove the Upper Cabinet.
D.
REMOVE DECK MECHANISM
-
Remove the 4 screws D5 (3x10)
-
Remove the 4 C6 screws (2.5x10)
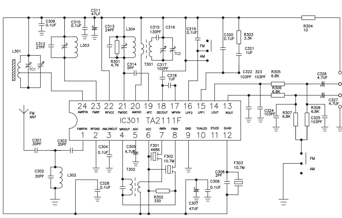
Circuit diagram (Schematic)




