 PANASONIC TC L37C22 – SERVICE MODE – HOTEL MODE- STANDBY LED BLINKING CODES
PANASONIC TC L37C22 – SERVICE MODE – HOTEL MODE- STANDBY LED BLINKING CODES
PANASONIC TC L37C22 - 37 inch Class 720p LCD HDTV – SERVICE MODE –
HOTEL MODE- STANDBY LED BLINKING CODES - Hotel Mode - SMPS SCHEMATIC - DATA COPY  
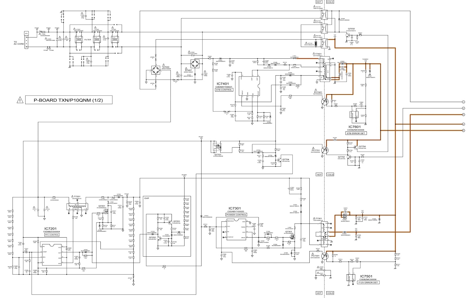
POWER BOARD CIRCUIT DIAGRAM and VOLTAGES
Power board voltages
17V  TP7952 - TP7953 18 ± 2
V 
DTV12V TP7954 -  TP7955 12.2
± 0.6 V
TUNER6V - TP7956 6.1 ± 0.3 V
TUNER6V - TP7956 6.1 ± 0.3 V
Power LED Blinking timing chart
When an abnormality has occurred the unit, the protection circuit operates and reset to the standby mode. At this time, the defective block can be identified by the number of blinks of the Power LED on the front panel of the unit.
When an abnormality has occurred the unit, the protection circuit operates and reset to the standby mode. At this time, the defective block can be identified by the number of blinks of the Power LED on the front panel of the unit.
Check of the IIC bus lines
Self-check indication only
Produce TV reception screen, and while pressing [VOLUME ( - )] button on the main unit, press [OK] button on the remote control for more than 3 seconds.
Self-check indication and forced to factory shipment setting
Produce TV reception screen, and while pressing [VOLUME ( - )] button on the main unit, press [MENU] button on the remote control for more than 3 seconds.
Self-check indication only
Produce TV reception screen, and while pressing [VOLUME ( - )] button on the main unit, press [OK] button on the remote control for more than 3 seconds.
Self-check indication and forced to factory shipment setting
Produce TV reception screen, and while pressing [VOLUME ( - )] button on the main unit, press [MENU] button on the remote control for more than 3 seconds.
Exit Disconnect the AC cord from wall
outlet.
Data copy from TV set to SD Card
1. Turn on the TV set.
2. Insert SD card with a start-up file (pwd file) to SD slot.
On-screen Display will be appeared according to the start-up file automatically.
1. Turn on the TV set.
2. Insert SD card with a start-up file (pwd file) to SD slot.
On-screen Display will be appeared according to the start-up file automatically.
3. Input a following
password for (a) or (b) by using remote control.
(a) For Board replacement: 2770
(b) For Hotel: 4850
Data will be copied from TV set to SD card. It takes around 2 to 6 minutes maximum for copying.
4. After the completion of copying to SD card, remove SD card from TV set.
5. Turn off the TV set.
Note Following new folder will be created in SD card for data from TV set.
(a) For Board replacement: user_setup
(b) For Hotel : hotel
(a) For Board replacement: 2770
(b) For Hotel: 4850
Data will be copied from TV set to SD card. It takes around 2 to 6 minutes maximum for copying.
4. After the completion of copying to SD card, remove SD card from TV set.
5. Turn off the TV set.
Note Following new folder will be created in SD card for data from TV set.
(a) For Board replacement: user_setup
(b) For Hotel : hotel
Data copy from to SD Card to TV set
1. Turn on the TV set.
2. Insert SD card with Data to SD slot. On-screen Display will be appeared according to the Data folder automatically.
3. Input a following password for (a) or (b) by using remote control.
(a) For Board replacement: 2771
(b) For Hotel: 4851
Data will be copied from SD card to TV set.
4. After the completion of copying to SD card, remove SD card from TV set.
(a) For Board replacement: Data will be deleted after copying (Limited one copy).
(b) For Hotel: Data will not be deleted and can be used for other TVs.
5. Turn off the TV set.
Note
1. Turn on the TV set.
2. Insert SD card with Data to SD slot. On-screen Display will be appeared according to the Data folder automatically.
3. Input a following password for (a) or (b) by using remote control.
(a) For Board replacement: 2771
(b) For Hotel: 4851
Data will be copied from SD card to TV set.
4. After the completion of copying to SD card, remove SD card from TV set.
(a) For Board replacement: Data will be deleted after copying (Limited one copy).
(b) For Hotel: Data will not be deleted and can be used for other TVs.
5. Turn off the TV set.
Note
1. Depending on the failure of boards, function of Data copy for board
replacement does not work.
2. This function can be effective among the same model numbers.
2. This function can be effective among the same model numbers.
Data Copy by SD Card
Purpose
(a) Board replacement (Copy the data when exchanging A-board):
When exchanging A-board, the data in original A-board can be copied to SD card and then copy to new A-board.
Purpose
(a) Board replacement (Copy the data when exchanging A-board):
When exchanging A-board, the data in original A-board can be copied to SD card and then copy to new A-board.
(b) Hotel (Copy the data when installing
a number of units in hotel or any facility)
When installing a number of units in hotel or any facility, the data in master TV can be copied to SD card and then copy to other TVs.
When installing a number of units in hotel or any facility, the data in master TV can be copied to SD card and then copy to other TVs.
Preparation
Make pwd file as startup file for (a) or (b) in a empty SD card.
1. Insert a empty SD card to your PC.
2. Right-click a blank area in a SD card window, point to New, and then click text document. A new file is created by default (New Text Document.txt).
3. Right-click the new text document that you just created and select rename, and then change the name and extension of the file to the following file name for (a) or (b) and press ENTER.
File name (a) For Board replacement : boardreplace.pwd
(b) For Hotel : hotel.pwd
Note
Make only one file to prevent the operation error. No other file should be in SD card.
Make pwd file as startup file for (a) or (b) in a empty SD card.
1. Insert a empty SD card to your PC.
2. Right-click a blank area in a SD card window, point to New, and then click text document. A new file is created by default (New Text Document.txt).
3. Right-click the new text document that you just created and select rename, and then change the name and extension of the file to the following file name for (a) or (b) and press ENTER.
File name (a) For Board replacement : boardreplace.pwd
(b) For Hotel : hotel.pwd
Note
Make only one file to prevent the operation error. No other file should be in SD card.
Hotel mode
Access command to the Hotel mode set-up menu. In order to display the Hotel mode set-up menu, enter the following command (within 2 second).
[TV] : Vol. [Down] + [REMOTE] : INPUT (3 times)
Then, the Hotel mode set-up menu is displayed.
Access command to the Hotel mode set-up menu. In order to display the Hotel mode set-up menu, enter the following command (within 2 second).
[TV] : Vol. [Down] + [REMOTE] : INPUT (3 times)
Then, the Hotel mode set-up menu is displayed.
To exit the Hotel mode letup menu; Disconnect AC power cord from wall outlet.
SRV-TOOL
1. Select [SRV-TOOL] in Service Mode.
2. Press [OK] button on the remote control.
1. Select [SRV-TOOL] in Service Mode.
2. Press [OK] button on the remote control.
Display of SOS History
SOS History (Number of LED blinking) indication.
From left side; Last SOS, before Last, three occurrence before, 2nd occurrence after shipment, 1st occurrence after shipment.
This indication except 2nd and 1st occurrence after shipment will be cleared by [Self-check indication and forced to factory shipment setting].
SOS History (Number of LED blinking) indication.
From left side; Last SOS, before Last, three occurrence before, 2nd occurrence after shipment, 1st occurrence after shipment.
This indication except 2nd and 1st occurrence after shipment will be cleared by [Self-check indication and forced to factory shipment setting].
POWER ON TIME/COUNT
Note : To display TIME/COUNT menu, highlight position, then press MUTE for 3sec.
Time : Cumulative power on time, indicated hour : minute by decimal
Count : Number of ON times by decimal
Note This indication will not be cleared by either of the self-checks or any other command.
Note : To display TIME/COUNT menu, highlight position, then press MUTE for 3sec.
Time : Cumulative power on time, indicated hour : minute by decimal
Count : Number of ON times by decimal
Note This indication will not be cleared by either of the self-checks or any other command.
To Exit Disconnect
the AC cord from wall outlet.
To enter into Service Mode
While pressing [VOLUME ( - )] button of the main unit, press [INFO] button of the remote control three times within 2 seconds.
While pressing [VOLUME ( - )] button of the main unit, press [INFO] button of the remote control three times within 2 seconds.
Key command
1 =► button...Main items Selection in forward direction
1 =► button...Main items Selection in forward direction
2 =► button...Main items Selection in reverse direction
3 =► button...Sub items Selection in forward direction
4 =► button...Sub items Selection in reverse direction
[VOL] button =► Value of sub items change in forward direction ( + ), in reverse
direction ( - )
 





