SONY KV27FV15, KV32FV15, KV32FS10, KV32XBR250, KV36XBR250, KV32FV15, KV36FV15, KV36FS10
Parental Control Menu
Sony
V Chip equipped televisions contain the Parental Control Menu, which is located
in the Setup section. When it is selected, the user will be asked for a 4-digit
password. After this password is entered, the user will be asked to confirm it.
After confirmation, the password is set. Anytime the user wants to modify the
Parental Control Menu, the password must be entered.
Note: If the customer
forgets their password, the master Password 4357 can be
entered. This allows the customer to reset their password. No settings can be
changed until a new password is entered.
When
you have entered the password, an options menu will be displayed.
The options are as follows.
Parental
Lock: This is used to enable or disable the ratings system. This is
done by selecting On or Off.
Rating: There are four
ratings that can be selected.
ƒ Child – The child
selection is used to enable only TV-Y, TV-Y7, TV-G and G ratings.
ƒ Youth – The youth
selection is used to enable TV-PG and PG ratings. Ratings considered lower than these will also
be enabled.
ƒ Youth Adult –Tthe youth
adult selection enables TV-14 and PG-13 ratings in addition to lower ratings.
ƒ Custom – The custom
selection allows you to tailor the age and content ratings to your liking. The
picture below shows the menu that will be seen when custom is selected.
Here the user can select ratings by age or content. If they do not want violence of any kind to be seen but are not offended by strong language, they can select the V for PG-14. This will block all V settings above PG-14
Power Supply Block
The power supply in the
AA2W chassis is located on the G board. AC from the outlet is applied to a
series of line filters and protection devices and eventually applied to the
standby supply, AC rectifier and degauss circuits. The Standby supply is a
switching supply whose output is applied to a 5-volt regulator. The output from
the regulator exits the G board at CN641/10. It is applied to various
components in the set that need to be powered when the set is OFF. These
include the Micon and the remote sensor When the set is turned ON by using
either the power button or the remote control, 5 volts is applied to CN641/11.
This 5 volts is used to turn RY600 Power Relay ON. When the relay closes, a
click is heard. Closing the relay allows the rectified ac voltage to be applied
to the cnverter circuit.
The converter begins operation when this voltage is applied. The power ON line
is also applied to the soft start circuit. The soft start circuit holds the B+
voltage low while the power supply filters charge by controlling the voltage
present across the control winding. The control winding determines the
switching frequency of the converter. After soft start operation is complete,
the regulation circuit takes over operation of the control winding. This allows
the converter’s output to be coupled through T605 to the secondary supplies.
These supplies supply power to the rest of the set.
The regulation circuit monitors the +135 volt line. Shortly after the click of the power relay at
turn ON, another click is heard.
This click is RY601 Degauss Relay closing. This may be accompanied by a hum
sound that indicates the operation of the degaussing coils. After the AKB
circuit operation is considered normal, the degaussing relay opens.
This is the third click that occurs about 8-10 seconds after the unit is turned
ON.
During operation of the set, the +135 volt line is monitored for DC protection.
This protection circuit is used in conjunction with the latch to switch the
Power ON line LOW if a failure should occur. This will turn RY600 Power Relay
OFF and turn the power supply OFF. In addition to this protection circuit a
foldback circuit can also shut down the power supply.
The fold back circuit compares the secondary’s +12 volt output to a voltage on
the primary side. If there is a problem with either one of these circuits, the
set will shut down.
Standby Power Supply
The standby power supply
is a switching power supply used to create Standby 5V. The Standby 5V line is
used to power the Tuning Micon and EEPROM and any other circuits which need
power when the set is OFF.
Converter
Operation
Operation
of the Standby power supply begins when the set is plugged in.
The AC line voltage is applied across the standby power supply. The AC low side
is ground for this circuit. The AC high side is applied to a half wave
rectifier consisting of D621 and D622. Two diodes are used so that there will
be protection should one of them fail. This voltage is then applied to T621/1
SRT Input through R639. R639 is a fusible resistor used for current limiting
and failure protection. It will open if the standby switching circuit draws
excessive current. Please note that the board has T621 SBT silk-screened on it.
This differs from the service manual, which calls T621 SRT.
When the voltage is applied to T621/1 SRT Input, current flows through the
winding and R631 to Q621/G. Q621 Converter is a FET with added protection. When
a positive voltage is applied to the gate, it begins to conduct drain to
source. This reduces the voltage at T621/3 to close to zero. Normally this
would reduce the voltage at Q621/G, but a voltage is supplied to the gate
through R632 and C630 from T621/4. This voltage is induced into the secondary
winding of T621/4 when current flows through the winding between T621/1 and
T621/3. The voltage is not permanent due to C630. As C630 charges, it reduces
the voltage at Q621/G. Once this voltage falls below a certain threshold, Q621
Converter turns OFF.
Once Q621 Converter turns OFF, all polarities are reversed. This reversal of
polarity helps speed up turn OFF of Q621. D623, along with C631 and R640, form
a snubber network (voltage clamp). This network clamps excessive voltage
overshoot caused by the collapsing magnetic field of T621 SRT and returns the
excessive voltage to C629. When the field collapses fully, current begins to
flow through T621/1 and 3.
Regulation
Changing
the frequency of the switching regulates the output voltage at the secondary
winding comprised of T621/8 and 9. Taking a sample voltage from T621/4 and
applying it to rectifiers D624 and D625 does this. As this voltage rises and
falls, the rectified voltage is applied to Q622/B through R634. When Q622
begins to conduct, it lowers the voltage at Q621/G and changes the switching
frequency.
The changing frequency will change the amount of voltage coupled to the secondary
winding consisting of T621/8 and 9. If the load on the secondary output
increases, the frequency of switching will decrease. This brings the frequency
of the converter closer to the optimum operating frequency of T621 SRT. Moving
closer to this optimum frequency causes more voltage to be provided at T621/9.
The opposite occurs when the load on the supply decreases. This causes the
frequency of operation to be increased and the amount of voltage coupled to
T621/9 to be decreased.
The supply typically operates at 45 kHz when the set is OFF and at about 30 kHz
when the set is operating. The incoming line voltage also effects the frequency
of switching operation.
Over Current Protection
(OCP)
Monitoring
the voltage across R637 is used for over current protection.
This voltage is representative of the amount of current flowing through Q621
Converter since it is in series with the transistor. If this voltage should
rise to .6 volts, it will cause Q622 to turn ON. If Q622 were to turn ON, it
would shunt Q621/G voltage to ground. This would cause Q621 Converter to stop
conducting.
Over
Voltage Protection (OVP)
Over
voltage protection is done by rectifying the voltage at T621/6 with D627. This
voltage is filtered by C636 and applied to D626 through R638.
If this voltage should rise above 6.2 volts, D626 begins to conduct. When its
conduction allows Q622 Protect to turn ON, over voltage protection is employed.
Q622 Protect turns ON and grounds Q621/G, which stops the converter from
switching.
D699 is also used for OVP. The signal from T621/4 is rectified by D698.
This creates a negative voltage across C699. If this negative voltage becomes
great enough, D699 conducts and the Q621/G voltage is brought lower.
Secondary Output
The
power coupled through T621 SRT places a voltage on T621/9 that, when rectified
and filtered by D628 and C637, is 7.2 volts. This voltage is constant due to
the regulation circuit on the primary side of T621 SRT.
This 7.2 volts is applied to Q646/E for backup during the start of regulation
by the regular power supply.
It is also applied to IC622 5-Volt Regulator, which regulates its output to 5 volts.
This 5 volts is sent to CN641/10 which connects to the A board and powers the
Tuning Micon and other circuits. It is also applied to RY600
Power Relay.
Checking
Q621
Testing
a MOSFET device is simple. The leads show infinite resistance to each other
except for drain to source in one direction because of the presence of a
protection diode.
To prove the device is functional:
1. Connect the negative lead of the ohmmeter to the SOURCE lead.
2. Touch the ohmmeter positive lead to the gate, to pre-charge it.
3. Connect the ohmmeter positive lead to the DRAIN. If the device is good
you will get a resistance reading of about 400-1k ohms.
Some DVMs do not produce enough DC voltage in the ohms mode. The diode check
mode can be used with these models. When using the diode mode, a low voltage
drop is shown after pre-charging the gate.
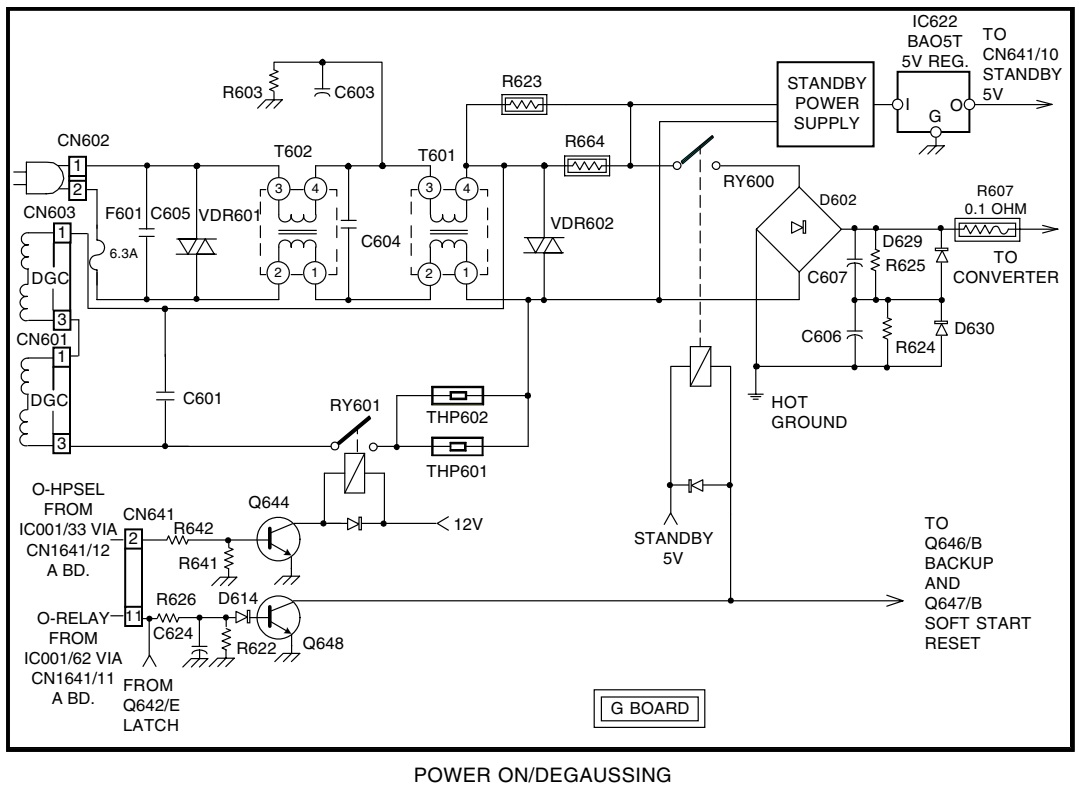
Power On-Degaussing
Power On
When
the set is plugged in, the AC voltage is applied through F601, T601 and T602.
Additional components C605, VDR601, C604 and VDR602 are across the AC line
input. They are in place for protection from AC line spikes and surges. This AC
voltage is applied to the standby power supply and will be applied to D602
Bridge Rectifier when RY600 Power Relay is closed. R623 and R664 will limit the
current when the relay is initially closed.
When the customer turns the set ON using either the remote or the power switch,
a 5-volt signal is output from IC001/62 Tuning Micon O-Relay.
This HIGH is sent to the G board via the wiring harness between CN1641 on A
board and CN641 on the G board.
This signal is used to turn Q648 ON. When Q648 turns ON, it places a LOW at its
collector. This causes RY600 to energize, closing the contact and allowing
current to flow to D602 Bridge Rectifier. The LOW from Q648/C is also applied
to the Q646 Backup and Q647 Soft Start transistors.
Voltage
Doubler
D602
Bridge Rectifier is used with C606, C607, D629 and D630 to form a voltage
doubler. Therefore, the output of the voltage doubler is approximately 310 VDC.
This voltage will be referred to as Converter B+. Converter B+ is applied to
the converter circuit through R607. R607 is a fusible resistor. If the
converter circuit draws too much current, it will open. When RY600 Power Relay
is closed, a click is heard. When the Converter B+ is applied to the converter
circuit, it will begin to operate and supply power to the rest of the set.
Degaussing
When
the set is turned ON, a click is heard from the Power Relay RY600.
About one second later another click is heard from RY601 Degauss Relay. After
this a loud hum can be heard. This indicates that the degaussing circuit is
operating. The degaussing circuit operates because every time the set is turned
ON, a HIGH is output from IC001/33 Tuning Micon O-HP SEL. This HIGH is applied
via the cable between CN1641 on the A board and CN641 on the G board. This
voltage is used to turn ON Q644.
When Q644 is turned ON, RY601 is energized, causing current to flow from the AC
line through THP601 and THP602. When current flows, 120VAC is applied to the
degaussing coils. When this occurs, a hum can be heard.
THP601 and THP602 are thermistors whose resistance increases as they get
warmer. The thermistors should read less than 10 ohms when cold. The current flowing through them when voltage
is applied to the degaussing coils is great and causes the thermistors to open
after a few seconds.
This stops the action of the degaussing coils since no more current is flowing
through them. The set will not degauss properly if the set is turned OFF and ON
again quickly. You typically need to wait at least a few minutes until the
thermistors have cooled to degauss again.
If the degaussing circuit is not operating, no hum will be heard when the set
is turned ON. It is also likely that purity problems will occur since the tube
could become magnetized. Room vibrations
may cause the contacts of RY601 to make contact when they are not supposed to,
causing the degauss coils to be activated while the set is producing a picture.
If this occurs, the customer may complain about an intermittent rainbow pattern
or intermittent loss of purity. If a customer complains about this, try
replacing RY601.
Converter
The function of the
converter is to switch the Converter B+ voltage through a transformer’s primary
winding. This switching will produce a signal that will be coupled to the
transformers secondary windings where they are rectified and used to supply
various voltages to the set. The frequency of this switching is controlled to
maintain a consistent value on the +135 volt line. Changing the frequency of
the switching can be used for regulation due to the efficiency characteristics
of the transformer. A second transformer with a cross-inductance winding is
used to create a “dual tank oscillator”. The voltage across the
cross-inductance winding or control winding is used to change the value of the
inductance in the tank circuit and consequently change the frequency of
switching.
Initial
Start Up
When
RY600 Power Relay (not shown) is closed, 300 VDC is developed and applied to
R607. Converter B+ is then applied to C613 and C615.
C613 ensures that the bottom transistor IC601-1 turns ON initially. When IC601-1
turns ON, there is a current path through C615, T605/1 and 2, T603/1 and 2,
through IC601-1/ C-E to ground. The voltage applied to IC601-1/B by T603/4
sustains this current path. This voltage at T603/4 is developed by the
expanding magnetic field being produced by the current flowing through T603/1
and 2. When the magnetic field in T603 PRT stops expanding, IC601-1 turns OFF.
When this occurs, a voltage is induced by the collapsing magnetic field at
T603/3 that turns IC601-2 ON.
This provides a discharge path for C615. When C609 is fully charged, IC601-2
will turn OFF. This cycle will continue to repeat itself. As the voltage across
T604/7 and 8 Control Winding changes, the inductance of the other windings will
change. This will determine the frequency of switching.
Soft Start
The
voltage across T604/7 and 8 Control Winding determines the frequency of
operation. The control winding is a cross inductance winding.
At initial startup the converter has to switch above the optimum frequency of T605
PIT. A soft start circuit is used to ensure that this occurs. The soft start
circuit will ensure that a voltage of approximately 7 volts will be applied
across T603/7 and 8 Control Winding. After the converter begins to run, the
voltage from the Vcc Rect. line is applied to T603/8 through D612. The voltage
applied to T603/7 will then come from the regulator circuit instead of soft
start.
Regulation
The
frequency of the power supply is dependent on the load that it sees. When the
picture brightness increases, the load increases, lowering the voltage across
T603/7 and 8. When this occurs, the frequency of the oscillator decreases,
allowing T605 to supply more current to the secondary windings. This keeps the
135V line from lowering in voltage.
The following table shows what occurs with different loads on the supply. Note
that the oscillator frequency changed, but the 135V line remained within a few
tenths of a volt of its value. You should also be aware that the frequency of
operation is also dependent on the input AC line voltage.
Troubleshooting
One
of the most common failures in switching power supplies are the converter
transistors or in the case of this power supply, IC601. IC601 actually contains
two identical transistors. They are assembled in this package so that their
gain and other characteristics are closely matched.
Generally when these transistors fail, they fail by shorting C-E in one or both
of the transistors. This causes the fusible resistor to open due to excessive
current draw. The fusible resistor in this case is R607. The symptom in this
set is that you hear only one relay click on initial power up instead of three.
Usually you would hear two, the power relay followed by the degaussing relay.
This would be followed by another click about ten seconds later that indicates
the degaussing relay is turned OFF. You can check the voltages around IC601 to
troubleshoot this problem. There would be no voltages present since R607 would
be open due to the shorted transistor.
You should always check the horizontal output for shorts when the converter
transistor has failed. It is also a good idea to unload the power supply and
bring the line voltage up slow using a variac.
When performing this procedure, set your variac to zero. Jump the relay contacts.
Warning: By jumping the relay contacts you have defeated the protection circuitry of the power supply.
Plug the unit into the variac
and bring the AC voltage to 30 VAC. You should have stable oscillation at this
point. Check to see how much current is being drawn from the AC line. The
current drawn should be minimal since the supply is unloaded. Check the
voltages at the points in the table below. The oscillator voltage and frequency
are measured at T603/2. The secondary voltages can be easily checked at CN641
and CN642. Increase the line voltage by ten volts and check each item in the
table again. Repeat this
procedure at 50 and 60 VAC.
Warning: It is not
recommended that the power supply be operated unloaded above 60VAC.
Another
problem that may occur is that the switching never starts. To troubleshoot this
type of problem, remove one lead from C615. When you power the set ON, you should
have a DC voltage of half the Converter B+ at T603/2. This is where the
switching waveform would normally be present. If the voltage is lower at this
point, suspect an open related to IC601-2 or a leaky component related to
IC601-1. If the voltage is high at this point, suspect an open related to
IC601-1 or a leaky component related to IC601-2.
Soft Start-Regulation-Foldback
The three circuits
discussed here all have an effect on the voltages across T603/7 and 8. This
winding of the PRT is a cross inductance winding or control winding that
controls the frequency at which the converter operates.
Soft
Start
At
power ON, C602, which is discharged, has a 0V potential at its + terminal. This
biases Q645 ON, via R647. With this transistor ON, it allows the standby
unregulated from Q646/E to be applied across T603/7 and 8.
This voltage is passed through Q646 Backup since the same line that turns RY600
Power Relay ON turns it ON. The greater the voltage across this winding, the
higher the converter frequency and the lower the efficiency of T605 PIT. This
is discussed in the Converter section. Therefore, the start up secondary
voltages will be reduced considerably. As C602 charges, the voltage difference
between T603/7 and 8 diminishes.
As this voltage lowers, the secondary voltages will rise. When the Vcc Rectifier
voltage is larger than the Standby unregulated voltage, D612 will begin to
conduct and the Vcc Rectifier voltage will control T603/8. Also at this time
C602 will be fully charged and IC643 Control IC will take control over T603/7.
The difference in voltage between T603/7 and 8 will regulate the converters
operating frequency.
Soft
Start Reset
It
is important that the soft start capacitor C602 be fully discharged when the
set is turned OFF. Turning Q648 OFF when the unit is turned OFF does this. This
removes the ground path from the relay, opening it up. It also allows current
from the Standby +5V to flow through the relay coil, through R621, to Q647/B.
This turns the Q647 ON and discharges C602 through R627. Q646 Backup will also be turned OFF when the
Power On line becomes HIGH.
Regulation
The
power supply is regulated by the control winding of PRT T603/7 and 8, in the
following manner:
An increase in voltage across the control winding will reduce the inductance of
the windings in T603, consequently increasing the converter frequency. When the
converter frequency increases, it moves further away from the optimum operating
frequency of T605 PIT, reducing the voltage at the secondary outputs. The
opposite occurs when the voltage across pins 7 and 8 decreases. A correction
voltage is produced by IC643/4, which varies inversely proportional to the 135V
line. Pin 7 of the transformer control winding is connected to the correction
voltage. The other leg of the control winding (pin 8) is connected to the
output from D603 Vcc Rectifier. The difference in the voltage across this
winding determines the frequency of the converter which regulates the +135 Volt
line as described in the previous sections.
Foldback
The
foldback circuit is a type of protection circuit that uses a winding on T605
PIT to monitor the current drawn by its secondary. This voltage is rectified
and called Vcc Rect. Q624 is set up with the Vcc Rectifier voltage input to the
emitter. Its base is connected to the Rectified +12 volt line from the
secondary side of the supply through D605 and R609. D605 is a zener diode whose
breakover voltage is 13 volts.
This circuit will protect against two failures. The first is a rise in the Vcc Rect.
This voltage is developed by the foldback winding of T605. This winding is used
as a current mirror. This means that the more current drawn on the secondary of
T605 PIT, the higher the voltage at T605/3.
When too much current is drawn from the secondary, Q624 would turn ON because
of the increase in voltage across R610. If this occurs, the latch and soft
start circuits will be activated. Soft start is activated to lower the output
supply voltage by increasing the switching frequency. The latch’s purpose is to
shut the supply down.
Secondly, if there were a loss of the +12 volt line then D605 would breakover.
This would cause sufficient current flow through R610 and Q624 would turn ON.
If this occurs, the latch and soft start circuits will be activated.
Power supply secondary side and scanning section troubleshooting – circuit description
SONY KV27FV15, KV32FV15, KV32FS10, KV32XBR250, KV36XBR250, KV32FV15, KV36FV15, KV36FS10
Secondary Voltages
+135 Volts
The
signal from the winding of T605/10 and 11 is applied across D643 Bridge
Rectifier and C643 and L642 filter the rectified voltage. D648 is a 150-volt
zener diode that will limit the voltage to 150 volts in case of a failure that
causes the B+ to rise. This voltage is then sent through R652 and output from
the G board at CN641/1 and 2. The voltage is used on the G board by the
protection and regulation circuits and is also used to produce the +33 volt
line on the A board.
+12
Volts
D651
and D652 rectify the signal from T605/7 and 8. This voltage is filtered by C658
and input to IC650 12-Volt Regulator. IC650 outputs a regulated 12 volts that
is filtered by C661 and output from the G board at CN641/8.
+9
Volts
The
signal from T605/7 and 8 is applied to D642 through two similar parallel networks
consisting of L650 and R670, and L651 and R670. This rectified voltage is then
applied to the input of IC641 9-Volt Regulator. The output of this IC outputs
9.6 volts to L652 and also to CN641/6 and 7.
The voltage is 9.6
instead of 9 because D647 is connected between the ground pin of IC641 9 Volt
Regulator and ground.
+9
Volt Protections
The
+9 volt line also is monitored for OCP. Using the voltage drop across R680,
R681 and R644 to control the conduction of Q649 does this. When the amount of
current drawn on the 9 volt line is sufficient to cause Q649 to conduct, Q650
will be turned ON. This places a LOW on the inhibit line of IC641 9 Volt
Regulator. When there is a LOW present at this pin, the output of IC641 is
disabled.
+5
Volts
The
+5 volt line will not be discussed since it is not used in the set.
Audio
B+
The
signal from T605/5 and 6 is applied to D641 Bridge Rectifier. The negative side
of D641 is connected through R643 to ground; therefore the Audio B+ floats
slightly above ground level. The voltage output from D641 is filtered by C641
and then sent to CN642/1 and 2 unregulated. The audio B+ is used only by the
Audio Output Amplifier IC1461 located on the AK board. One step in
troubleshooting a set that is shut down is to disconnect CN642. If the set
still operates, then replace IC1461 Audio Output. Be sure to discharge the
voltage at CN642/1 and 2 before reattaching the connector to CN642.
Flyback Secondary
Voltages Distribution
The
following voltages are scan derived. This means that some windings of the
flyback transformer have their signals rectified to create additional power
supply lines:
200 Volts C Board IC1701 CRT Amp
+12 Volts A Board IC501 Pin Control, IC561 V Out
-15 Volts IC501 Pin Control, IC561 V Out, Q511 Pin Drive, WA Board IC961 N/S
Amp
The scan-derived supplies are developed when the output from Q502 H Out is
input to T503 Flyback Transformer. This signal is used to create the boosted B+
(+200) on the primary side and the +12 and –15 volts on the secondary side. The
signal from T503/4 is sent through R553 and rectified by D534. This voltage is
output from CN503/5 on the A board to CN503 on the C board. This voltage is
used to supply IC1761 CRT Amp on the C board. This connector can be
disconnected to check to see if the problem is with IC1761 CRT Amp.
The +12 volt line is
derived from the signal at T503/9. It is sent through R537 and rectified by
D531. In the event that a short occurs on this line, R537 may open. Since the
vertical output is supplied by this line, R537 should always be checked if a
vertical output failure is suspected.
The -15 volt line is derived from the signal at T503/7. It is sent through R536
and rectified by D530. In the event that a short occurs on this line, R536 may open. Since the vertical output is
supplied by this line, R536 should always be checked if a vertical output
failure is suspected.
In addition to the scan derived supply voltages, T503 Flyback Transformer also
develops heater voltage from T503/5. T503 also develops high voltage, focus
voltage and ABL [Automatic Brightness Limiter]
The table below describes various symptoms that can occur if there is a short on any of the power supply lines. These types of problems occur when major components being supplied fail by shorting. An example would be if the audio amp were to fail the set might shut down as if the Audio B+ line were shorted.
Many
times observing all the symptoms can lead you towards the correct failed
component or problem. All of your senses should be used when troubleshooting.
What you see, hear and smell can often lead you to quick fix
Power Supply Protection
There are three different
circuits that can activate the protection latch.
One is the OCP (Over Current Protection) for the +135 volt line. The other two
are related to the voltage from T605/3 Foldback Winding. When one of these
circuits activates the latch, RY600 is turned OFF. This disconnects the AC from
the circuit that develops Converter B+ and can be noticed during
troubleshooting when two clicks are heard in quick succession.
Latch
Placing
a HIGH on Q653/B activates the latch. This turns ON Q653 that turns ON Q652.
Once Q652 turns ON, its conduction keeps Q653 ON until power is disconnected.
This places a LOW at Q648/B, turning it OFF. This causes RY600 Power Relay to
open and the set turns OFF.
+135
Over Current Protection
Over
current is detected by monitoring the voltage across R652. When this voltage,
which rises as more current is drawn, gets to a level that causes Q651 to turn
ON, the latch will be activated.
Vcc
Rectified Low Voltage Protect (LVP)
The
signal from T605/3 is sent through R601 and rectified by D603. This voltage is
filtered by C618. It is important that this voltage be at a certain level since
it is used to control regulation. Therefore a circuit is constructed in which
Q623 is normally ON. This transistor is ON because D607 should always have
sufficient bias to turn ON. This will place Q623/C at close to ground level.
This keeps D604 and D608 from conducting and activating the latch circuit. If
this voltage were to fall below a certain level, D607 would turn OFF, causing
Q623 to turn OFF. When Q623 is OFF, the +12 volt line would cause D604 and D608
to turn ON, activating the latch.
Foldback
The
foldback circuit is a type of protection circuit that uses a winding on T605
PIT to monitor the current drawn by its secondary. This voltage is rectified
and called Vcc Rect. Q624 is set up with the Vcc Rectifier voltage input to the
emitter. Its base is connected to the Rectified +12 volt line from the
secondary side of the supply, through D605 and R609. D605 is a zener diode
whose breakover voltage is 13 volts.
This circuit will protect against two failures. The first is a rise in the Vcc Rect.
This voltage is developed by the foldback winding of T605. This winding is used
as a current mirror. This means that the more current drawn on the secondary of
T605 PIT, the higher the voltage at T605/3.
When too much current is drawn from the secondary, Q624 would turn ON because
of the increase in voltage across R610. If this occurs, the latch and soft
start circuits will be activated. Soft start is activated to lower the output
supply voltage by increasing the switching frequency. The latch’s purpose is to
shut the supply down.
Secondly, if there were a loss of the +12 volt line then D605 would breakover.
This would cause sufficient current flow through R610 and Q624 would turn ON.
If this occurs, the latch and soft start circuits will be activated.
Vertical Deflection
The vertical deflection
stage consists of the Vertical oscillator, Vertical amplifier, Flyback
generator and the Deflection yoke.
The purpose of this stage is to manufacture a magnetic field. The magnetic
field will bring the electron beam gradually from top to bottom (vertically)
and then quickly back to the top (beam retrace) of the screen to start over
again.
Vertical
Oscillator
When
the TV is turned ON, Set +9Vdc appears at Y/C Jungle IC301/33 and 44. The
internal horizontal oscillator begins and is counted down (divided) to 60 Hz to
become the vertical drive signal.
The drive signal is formed into a positive and negative ramp and its amplitude
and linearity are determined by the serial data from IC001 Tuning Micon. If the
data or clock signal at IC355/34 and 35 were missing, there would be NO
vertical drive at IC301/13 and 14.
Vertical
Amplifier
IC561
Vertical Output is a single package vertical amplifier that outputs a waveform
with sufficient amplitude and current to drive the deflection yoke. It is
powered by +12 and –15 volts from the flyback transformer secondary.
Flyback
/ Boost Generator
The
vertical boost signal is used to generate extra current in the deflection yoke
during the retrace period. This extra current is used to quickly return the
electron beam to the top of the picture.
The flyback generator stage within IC561 uses the vertical signal to make a
30Vp-p pulse needed during retrace time. The retrace portion of the vertical
drive signal input IC561/1 and 7 is extracted and amplified, and appears at pin
3 as a 30Vp-p pulse. It passes through C565 to provide sufficient current to
power IC561/6 during retrace time.
Diode D561 blocks this pulse from the +12 volt source.
The vertical flyback pulse from IC561/3 is sent to the WA board to be used by
the Quadra Pole Focus circuit. It is also goes to C564. C654 blocks any DC and
allows the flyback pulses to be applied to Q652/B.
These pulses keep Q652 ON
and prevents C563 from charging. Therefore Q561 is always OFF while the set is
operating normally. If the vertical flyback pulses were missing, the voltage
from the 12-volt line through R570 would forward bias Q561 B-E. This would
apply a low to IC355/15 VM Out/V Protect. If IC355/15 were to receive a LOW,
the IC would blank the video. If there were problems in this area when the unit
is initially turned ON, the result would be similar to an AKB problem. The
degauss relay would not turn OFF and the Timer LED would be flashing.
Deflection
yoke
The
deflection yoke translates the electrical current flowing through its coils
into a magnetic field that positions the election beam vertically.
Current flowing through the deflection yoke coil is returned to ground through
R578, R563 and R559 and TH501, which are in series. The thermistor is used for
temperature compensation. As the vertical yoke draws more current, the
resistance of TH501 lowers, allowing more current to flow to the yokes. The
voltage developed across these resistors is fed back to the inverting input of
IC561/1 through R566 to improve linearity.
Horizontal Deflection Block
The horizontal deflection
block creates the signal that drives the horizontal yoke and also drives the
flyback transformer to create the necessary high voltage, focus voltage and
other voltages used by the set.
The HD signal originates from the Y/C/J. The HD signal is applied to the amplifiers
in the H drive and H Out circuits. The signal that exits the H Out transistor
is applied to the flyback transformer and the deflection yoke.
The deflection yoke uses magnetic fields formed by the current through it to
drive the beam across the screen. Feedback from the yoke is coupled to the
centering and linearity circuits. This circuit ensures that the picture will be
linear and centered properly. These circuits work in conjunction with the pin
amp on the return to the H Out.
The purpose of the
pincushion circuit is to correct for deflection distortion, which occurs
because of the yoke’s inability to create a linear beam scan.
The result would be a picture bowed at the sides. We compensate for this problem
by using pincushion correction circuits to control the amount of current that
can flow through the horizontal output’s return.
More current is delivered so the beam can be pushed to the sides of the tube
when necessary. The drive for the Pin amp is created in the Y/C/J and is called
E/W drive. It is applied to the Pin amp with a sample of the HP pulse. Q512
controls the current through the H Out return.
A protection circuit also monitors the HP signal. This protection circuit allows
HP signals to pass to the Y/C/J if the Pin amp and H Out circuits are operating
normally. In the event of a failure, the HP/Hoff line to the Y/C/J would go
LOW. The Y/C/J would then disable HD, which would cause high voltage to be
lost.
Horizontal Out
The horizontal output
circuit consists of the Horizontal
Oscillator, Horizontal Drive, Horizontal Output, Flyback and Horizontal
Centering and Linearity.
Horizontal
Oscillator
When
the TV is turned ON, Set +9Vdc appears and is applied to Y/C Jungle IC355/33
and 44. IC355 contains a horizontal oscillator that is shaped into a horizontal
drive pulse that leaves at pin 19.
Horizontal Drive
Q501
amplifies this HD signal and outputs the signal from its collector.
This signal is coupled by T501 to drive the horizontal output Q502 B-E junction.
Horizontal Output
Q502
is the H output transistor and it drives two circuits:
The deflection yoke – Develops a magnetic field in order to move the electron
beam from left to right on the screen.
The flyback transformers – Develops high, focus and screen voltages.
The scan derived power supplies are also developed here. They are +200 volts,
+12 volts and –15 volts for the CRT Amp and TV’s vertical section. Heater
voltage for the tube’s filament is also developed here.
The horizontal protection circuit also uses the heater voltage.
The HP pulse is fed back to monitor the frequency of the horizontal oscillator.
The horizontal output is also modulated by Q512 Pin Out. This is necessary to
correct for pincushion distortion that would be seen if correction were not
used.
Horizontal
Cantering and Linearity
Changing the DC voltage at the return line of the
horizontal yoke performs horizontal Centering. The +135 volt line is switched
through a series of voltage dividers using S501 and S502. The different
combination of switch settings changes the DC level at the yoke return and,
consequently, the centering of the picture.
Horizontal linearity is determined by feeding back the yoke return signal through
an elaborate filter network, which is made up of T505 and its associated
components to reference of the horizontal output.
Pincushion
The purpose of the
pincushion circuit is to correct for deflection distortion.
This distortion occurs because of the yokes inability to create a linear beam
scan. The result would be a picture bowed at the sides. We compensate for this
problem by using pincushion correction circuits to control the amount of
current that can flow through the horizontal output’s return. More current is delivered so the beam can be
pushed to the sides of the tube when necessary.
Circuit
Description
The
E/W signal from IC355/11 is input to IC501 Pin Control at its inverting input.
A sample of the ABL signal from T503/11 is also input to this same input.
The main HP signal from C510 in the Horizontal Output section is applied to
R524. The signal is applied to a clamp that consists of D518, D523 and D524. It
is also applied to R525 and D516. This signal is now stripped of its negative
component and integrated by C530. This signal is then applied to IC501/5
non-inverting input. IC501 Pin Control compares the inverting and non-inverting
inputs and outputs their difference. The result is output at IC501/7.
This signal is then
applied to the base of Q511 Pin Out. The signal is inverted by Q511 and then
input to the base of Q512. The result is that a PWM waveform is seen at Q512/C.
Q512/C is connected to the return for the horizontal output. When Q512 Pin Out
is conducting it allows more current to be drawn by the horizontal yoke. The
conduction of Q512 is set up so that more current is drawn during the middle
edges of the scanning of a horizontal line. The result is shown where the
output leaves this circuit at R526.
The H Protect circuit will remove the horizontal drive signal if the HP pulses are
not input to IC501/5. This will also occur if Q511 or Q512 short.
H Protect
The H protect circuit is
used to shut down the horizontal deflection circuit if the high voltage should
rise above the acceptable level or if the pincushion drive circuit. Pulses from
the flyback transformer’s heater winding are compared against a reference
voltage. The reference voltage can be removed based on the condition of the Pin
Out circuit. Loss of Pin Out will cause horizontal protection to be indicated.
When H protect is detected, HP pulses will be removed from IC355/19 HP/Hoff.
Video and HV will be disabled, but the power supply will continue to function.
Circuit
Description
When
the horizontal circuit is operating normally, a signal is output from T503/5
that is used to supply voltage to the filaments of the tube. At this point
R550, R529, C531 and C532 filter the signal to a DC voltage. This DC voltage is
input to IC501/3 non-inverting input. This voltage is compared to a reference
voltage of 8.2 volts. This reference voltage is derived by a voltage divider
consisting of R533, D520 and D521. As long as IC501/2 is greater than IC501/3,
the horizontal circuit is operating normally.
IC501/2 is also connected
to Q503/C. Q503 is OFF as long as the signal from the Pin Out circuit is
working normally. If the Pin Out signal were missing, Q504, which is normally
ON, would turn OFF. If Q504 were to turn OFF, Q503 would turn ON. This would
place IC501/2 at ground potential. In that case, IC501/1 would output +12 volts
that would turn Q301 ON and ground the HP signal that is connected to Q301. If
Q301 turns ON, IC355 would shut OFF the drive signal at IC355/19 HD. When the
drive signal is removed, the High Voltage is removed from the set.
This will cause a no video condition, but the Timer LED will not begin to blink.
If the set is turned on with a failure that causes H protect to occur, High Voltage
would begin to come up and then disappear. The timer LED would blink to
indicate that the AKB circuit did not unblank the video. The Timer LED only
indicates an AKB failure when the set is turned from OFF to ON.
Some common complaints and solutions
KV-27FV15, KV-32FS10, KV-32FV15
KV-32XBR250, KV-36FS10, KV-36FV15
KV-36XBR250
Blinking Picture With Local Weather Channel
On the Weather Channel when the program switches from the national to local weather the picture may, jump, blink, or may blank out.
If the customer should complain about the symptoms above then please check in the Service Mode that VSS=1. If not change VSS to 1 and recheck to verify if the problem is solved if the symptom is still present then change the jungle IC355, on the A Board, with the new type below. The adjustments for Vertical, Horizontal, Color, and Hue will also needed to be re-adjusted.
KV-27FV15, KV-32FS10, KV-36FS10
KV-32FV15, KV-36FV15, KV-32XBR250
KV-36XBR250
G Board Schematic Correction
On the G Board Schematic
the winding connections inside T605 is incorrect.
The windings between T605/pins 1 & 2, and windings 3 & 4 are missing.
Please
refer to the corrected schematic below. The proper connections have a winding
between T605/pin 1 & 2, and T605/pin 3 & 4. There is no winding between
T605/pins 2 & 3
KV-32FS10, KV-32FV15,
KV-36FS10
KV-36FV15, KV-32XBR250, KV-36XBR250
V Bow and H Trap Adjustments
V Bow and H Trap Adjustments are missing from the Service Manual
If the customer complains of poor geometry, (trapezoidal or bowing) the following adjustments might be needed.
V-Bow Geometry distortion; like the picture in Fig 1 can be readjusted by using the Y-Magnets. The Y-Magnet is located on the Neck Assembly CRT side.
Adjust the taps simultaneously to achieve the best geometry. After adjusting this magnet, please confirm the over all geometry again. (V-Trap, etc could also affect the geometry as well.)
H Trap Distortion:
If H-Trapezoid geometry is
present, you can adjust the H trap (RV941) on the WA Board. (See Fig)
After adjusting check the overall geometry again since V Bow can also affect
the Trapezoid distortion.
KV-27FV15, KV-32FS10,
KV-36FS10
KV-32FV15, KV-36FV15, KV-32XBR250
KV-36XBR250
S-Link, IR Headphone, OSD, and 3D Comb Filter Mis-Operation
The following Symptoms may
occur:
1. S-LinK: When the TV detects the S-Link signal in stand-by mode. TV is
supposed to automatically turn on and select appropriate video input. It does
turn on, but it does not select the appropriate input.
2. OSD: When customer tries to enter password for V-chip in Spanish
menu, customer will see additional unnecessary letters Pr preceding correct
OSD.
3. IR Headphone: In XBR models only. When customer swaps audio of main picture
and PIP picture, customer can hear the audio of PIP picture even when it is
supposed to be blocked.
4. 3D Comb Filter: In XBR model only, when customer changes video input
from S to composite, customer can see a Black & White picture, less than
one second, then color returns.
|
27 inch models: |
1. In the service Mode record on paper the following register information in both RF & Video mode:
|
VP SHUE |
RF Data ______ |
Video Data:_______ |
2.
1) Replace the CPU (IC001)
2) Enter the service Mode using the remote. Then press 8 then Enter. This will reset the CPU, turning the set off
then back on automatically.
3) Re-enter the Service Mode.
4) In the RF mode replace the data in the SHUE, SCOL, & SSHP with the recorded
data from the original CPU.
5) In the Video mode replace the data in the SHUE, SCOL, & SSHP with the recorded
data from the original CPU.
6) Change the Data of ID7 from 0 to 2.
7) Write the new data into the CPU using the remote press the Mute then Enter
key.
Non XBR Models:
1. In the service Mode record on paper the following register information in both RF & Video mode:
|
VP SSHP |
RF Data ______ |
Video Data:_______ |
2. 1) Replace the CPU (IC001)
2) Enter the service Mode using the remote. Then press “8” then “Enter.” This will reset the CPU, turning the set off
then back on automatically.
3) Re-enter the Service Mode.
4) In the RF mode replace the data in the 2SHU, 2COL, & SSHP with the recorded
data from the original CPU.
5) In the Video mode replace the data in the 2SHU, 2COL, & SSHP with the recorded
data from the original CPU.
6) Change the Data of ID7 from 0 to 2.
7) Write the new data into the CPU using the remote press the “Mute” then
“Enter” key.
32/36 XBR models:
1. In the service Mode record on paper the following register information
in both RF & Video mode:
|
VP SSHP |
RF Data ______ |
Video Data:_______ |
2.
1) Replace the CPU
(IC001)
2) Enter the service Mode using the remote. Then press “8” then “Enter.” This will reset the CPU, turning the set off
then back on automatically.
3) Re-enter the Service Mode.
4) In the RF mode replace the data in the 2SHU, 2COL, & SSHP with the recorded
data from the original CPU.
5) In the Video mode replace the data in the 2SHU, 2COL, & SSHP with the recorded
data from the original CPU.
6) Change the Data of ID7 from 9 to 11.
7) Write the new data into the CPU using the remote press the “Mute” then
“Enter” key.























