AOC 210S LCD MONITOR Service mode and power supply circuit Board - LCD monitor Repair
Category: Lcd monitor Repair
Contents of this article
- How to enter to service mode
- White balance adjustment
- Power supply circuit
AOC 210S
SERVICE
MODE
How
to enter to service mode
Press the MENU button, pull out the power
cord, and then plug the power cord. Then the factory OSD will be at the left top of the panel.
White- Balance, Luminance
Adjustment
Approximately 30 minutes should be allowed for warm up before proceeding white balance adjustment.
Before started adjust white balance , please set the Chroma-7120 MEM Channel 3 to Warm (6500K) color, MEM Channel 4 to Normal (7300K) color, MEM Channel 9 to Cool (9300K) color , and MEM Channel 10 to sRGB color ( our Warm color parameter is x = 313 ±20, y = 329 ±20, Y=180cd/m2; Normal color parameter is x = 301 ±20, y = 317 ±20, Y=180cd/m2; Cool color parameter is x = 283 ±20, y = 297 ±20, Y=180cd/m2; sRGB color parameter is x = 313 ±20, y = 329 ±20, Y= 180cd/m2)
How to setting MEM channel you can reference to chroma 7120 user guide or simple use “ SC” key and “ NEXT” Key to modify xyY value and use “ID” key to modify the TEXT description Following is the procedure to do white-balance adjust .
2. Setting the color temp. you want
A. MEM.CHANNEL 3 (Warm color):
Warm color temp. parameter is x = 313 ±20, y = 329 ±20, Y=180cd/ m2
B. MEM.CHANNEL 4 (Normal color):
Normal color temp. parameter is x = 301 ±20, y = 317 ±20, Y=180cd/ m2
C. MEM.CHANNEL 9 (Cool color):
Cool color temp. parameter is x = 283 ±20, y = 297 ±20, Y=180cd/m2
D. MEM.CHANNEL 10 (sRGB color):
sRGB color temp. parameter is x = 313 ±20, y = 329 ±20, Y= 180cd/m2
3. Into Factory mode of AOC 210S:
Press the MENU button, pull out the power cord, and then plug the power cord. Then the factory OSD will be at the left top of the panel.
4. Bias adjustment:
Set the Contrast to 50; Adjust the Brightness to 80.
5. Gain adjustment:
Move cursor to “-F-” and press MENU key
A. Adjust Warm (6500K) color-temperature
1. Switch the chroma-7120 to RGB-Mode (with press “MODE” button)
2. Switch the MEM.channel to Channel 3 (with up or down arrow on chroma 7120)
3. The LCD-indicator on chroma 7120 will show x = 313 ±20, y = 329 ±20, Y=180cd/m2
4. Adjust the RED of color3 on factory window until chroma 7120 indicator reached the value R=100
5. Adjust the GREEN of color3 on factory window until chroma 7120 indicator reachedthe value G=100
6. Adjust the BLUE of color3 on factory window until chroma 7120 indicator reached the value B=100
7. Repeat above procedure (item 4,5,6) until chroma 7120 RGB value meet the tolerance =100±2
B. Adjust Normal (7300K) color-temperature
1. Switch the chroma-7120 to RGB-Mode (with press “MODE” button)
2. Switch the MEM.channel to Channel 4(with up or down arrow on chroma 7120)
3. The LCD-indicator on chroma 7120 will show x = 301 ±20, y = 317 ±20, Y=180cd/m2
4. Adjust the RED of color3 on factory window until chroma 7120 indicator reached the value R=100
Approximately 30 minutes should be allowed for warm up before proceeding white balance adjustment.
Before started adjust white balance , please set the Chroma-7120 MEM Channel 3 to Warm (6500K) color, MEM Channel 4 to Normal (7300K) color, MEM Channel 9 to Cool (9300K) color , and MEM Channel 10 to sRGB color ( our Warm color parameter is x = 313 ±20, y = 329 ±20, Y=180cd/m2; Normal color parameter is x = 301 ±20, y = 317 ±20, Y=180cd/m2; Cool color parameter is x = 283 ±20, y = 297 ±20, Y=180cd/m2; sRGB color parameter is x = 313 ±20, y = 329 ±20, Y= 180cd/m2)
How to setting MEM channel you can reference to chroma 7120 user guide or simple use “ SC” key and “ NEXT” Key to modify xyY value and use “ID” key to modify the TEXT description Following is the procedure to do white-balance adjust .
2. Setting the color temp. you want
A. MEM.CHANNEL 3 (Warm color):
Warm color temp. parameter is x = 313 ±20, y = 329 ±20, Y=180cd/ m2
B. MEM.CHANNEL 4 (Normal color):
Normal color temp. parameter is x = 301 ±20, y = 317 ±20, Y=180cd/ m2
C. MEM.CHANNEL 9 (Cool color):
Cool color temp. parameter is x = 283 ±20, y = 297 ±20, Y=180cd/m2
D. MEM.CHANNEL 10 (sRGB color):
sRGB color temp. parameter is x = 313 ±20, y = 329 ±20, Y= 180cd/m2
3. Into Factory mode of AOC 210S:
Press the MENU button, pull out the power cord, and then plug the power cord. Then the factory OSD will be at the left top of the panel.
4. Bias adjustment:
Set the Contrast to 50; Adjust the Brightness to 80.
5. Gain adjustment:
Move cursor to “-F-” and press MENU key
A. Adjust Warm (6500K) color-temperature
1. Switch the chroma-7120 to RGB-Mode (with press “MODE” button)
2. Switch the MEM.channel to Channel 3 (with up or down arrow on chroma 7120)
3. The LCD-indicator on chroma 7120 will show x = 313 ±20, y = 329 ±20, Y=180cd/m2
4. Adjust the RED of color3 on factory window until chroma 7120 indicator reached the value R=100
5. Adjust the GREEN of color3 on factory window until chroma 7120 indicator reachedthe value G=100
6. Adjust the BLUE of color3 on factory window until chroma 7120 indicator reached the value B=100
7. Repeat above procedure (item 4,5,6) until chroma 7120 RGB value meet the tolerance =100±2
B. Adjust Normal (7300K) color-temperature
1. Switch the chroma-7120 to RGB-Mode (with press “MODE” button)
2. Switch the MEM.channel to Channel 4(with up or down arrow on chroma 7120)
3. The LCD-indicator on chroma 7120 will show x = 301 ±20, y = 317 ±20, Y=180cd/m2
4. Adjust the RED of color3 on factory window until chroma 7120 indicator reached the value R=100
5. Adjust the GREEN of color3 on factory
window until chroma 7120 indicator reachedthe value G=100
6. Adjust the BLUE of color3 on factory window until chroma 7120 indicator reached the value B=100
7. Repeat above procedure (item 4,5,6) until chroma 7120 RGB value meet the tolerance =100±2
C. Adjust Cool (9300K) color-temperature
1. Switch the Chroma-7120 to RGB-Mode (with press “MODE” button)
2. Switch the MEM. Channel to Channel 9 (with up or down arrow on chroma 7120)
3. The LCD-indicator on chroma 7120 will show x = 283 ±20, y = 297 ±20, Y=180cd/m2
4. Adjust the RED of color1 on factory window until chroma 7120 indicator reached the value R=100
5. Adjust the GREEN of color1 on factory window until chroma 7120 indicator reached the value G=100
6. Adjust the BLUE of color1 on factory window until chroma 7120 indicator reached the value B=100
7. Repeat above procedure (item 4,5,6) until chroma 7120 RGB value meet the tolerance =100±2
D. Adjust sRGB color-temperature
1. Switch the chroma-7120 to RGB-Mode (with press “MODE” button)
2. Switch the MEM.channel to Channel 10 (with up or down arrow on chroma 7120)
3. The LCD-indicator on chroma 7120 will show x = 313 ±20, y = 329 ±20, Y= 180cd/m2
4. Adjust the RED of color3 on factory window until chroma 7120 indicator reached the value R=100
5. Adjust the GREEN of color3 on factory window until chroma 7120 indicator reachedthe value G=100
6. Adjust the BLUE of color3 on factory window until chroma 7120 indicator reached the value B=100
7. Repeat above procedure (item 4,5,6) until chroma 7120 RGB value meet the tolerance =100±2
E. Turn the Power-button off to quit from factory mode.
6. Adjust the BLUE of color3 on factory window until chroma 7120 indicator reached the value B=100
7. Repeat above procedure (item 4,5,6) until chroma 7120 RGB value meet the tolerance =100±2
C. Adjust Cool (9300K) color-temperature
1. Switch the Chroma-7120 to RGB-Mode (with press “MODE” button)
2. Switch the MEM. Channel to Channel 9 (with up or down arrow on chroma 7120)
3. The LCD-indicator on chroma 7120 will show x = 283 ±20, y = 297 ±20, Y=180cd/m2
4. Adjust the RED of color1 on factory window until chroma 7120 indicator reached the value R=100
5. Adjust the GREEN of color1 on factory window until chroma 7120 indicator reached the value G=100
6. Adjust the BLUE of color1 on factory window until chroma 7120 indicator reached the value B=100
7. Repeat above procedure (item 4,5,6) until chroma 7120 RGB value meet the tolerance =100±2
D. Adjust sRGB color-temperature
1. Switch the chroma-7120 to RGB-Mode (with press “MODE” button)
2. Switch the MEM.channel to Channel 10 (with up or down arrow on chroma 7120)
3. The LCD-indicator on chroma 7120 will show x = 313 ±20, y = 329 ±20, Y= 180cd/m2
4. Adjust the RED of color3 on factory window until chroma 7120 indicator reached the value R=100
5. Adjust the GREEN of color3 on factory window until chroma 7120 indicator reachedthe value G=100
6. Adjust the BLUE of color3 on factory window until chroma 7120 indicator reached the value B=100
7. Repeat above procedure (item 4,5,6) until chroma 7120 RGB value meet the tolerance =100±2
E. Turn the Power-button off to quit from factory mode.
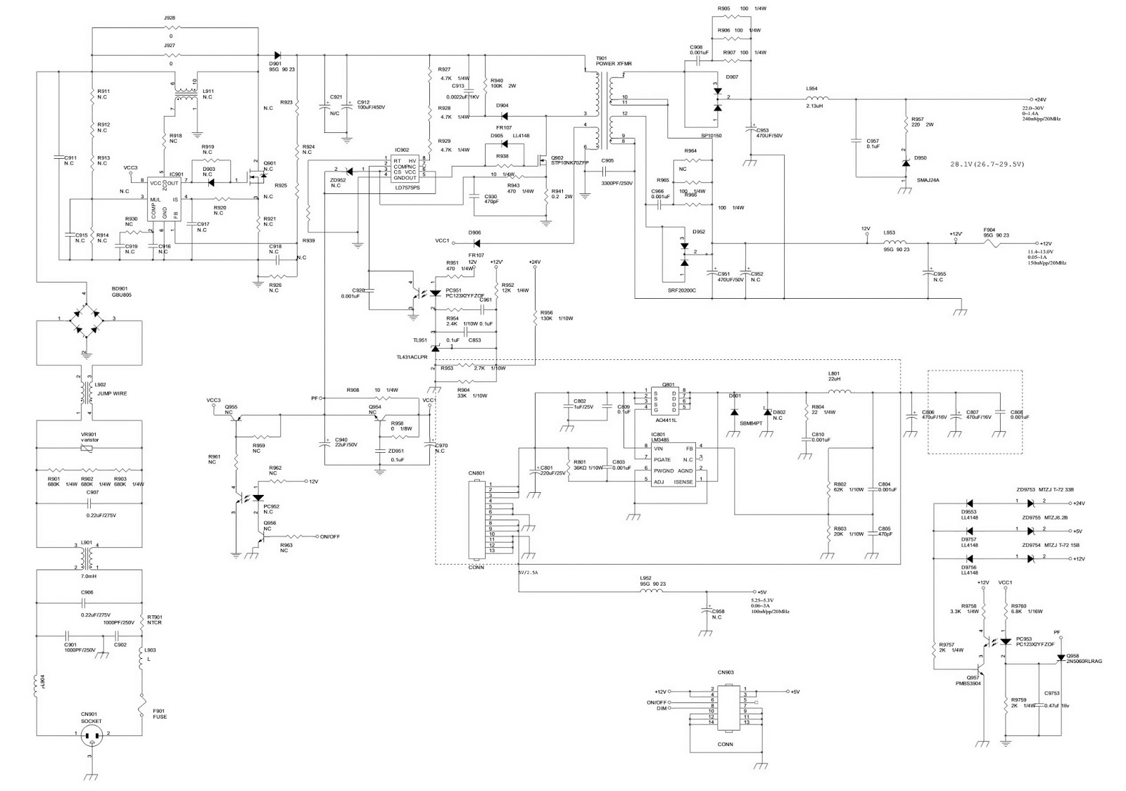
POWER SUPPLY CIRCUIT BOARD
CLICK ON THE IMAGE TO ZOOM IN

