Applicable to Philips 50PUG6513/78, 50PUG6513/77, 55PUG6513/78,
65PUG6703/77, 55PUG6703/77 Chassis TPM18.6L LA, Platform MTK5802
Mains power : AC 220-240V +/-10%
Power saving features: Eco mode, Picture mute (for radio), Auto switch-off timer, Eco settings menu.
Diagonal screen size
55PUG6703: 139 cm / 55 inch
65PUG6703: 164 cm / 55 inch
55PUx6513: 139 cm / 55 inch
50PUx6513: 126 cm / 50 inch
PAL,NTSC,SECAM
480i – 24Hz, 25Hz, 30Hz, 50Hz, 60Hz
480p– 24Hz, 25Hz, 30Hz, 50Hz, 60Hz
576i – 24Hz, 25Hz, 30Hz, 50Hz, 60Hz
576p– 24Hz, 25Hz, 30Hz, 50Hz, 60Hz
720p– 24Hz, 25Hz, 30Hz, 50Hz, 60Hz
1080i– 24Hz, 25Hz, 30Hz, 50Hz, 60Hz
1080p – 24Hz, 25Hz, 30Hz, 50Hz, 60Hz
Supported Input Resolution – Computer
640 x 480 – 60Hz
800 x 600 – 60Hz
1024 x 768 – 60Hz
1280 x 800 – 60Hz
1280 x 960 – 60Hz
1280 x 1024 – 60Hz
1366 x 768 – 60Hz
1440 x 900 – 60Hz
1920 x 1080 – 60Hz
3840 x 2160 – 60Hz
HDMI – UHD
(HOME) > Settings > General settings > HDMI Ultra HD
This TV can display Ultra HD signals. Some devices connected with HDMI – do not recognize a TV with Ultra HD and might not work correctly or show distorted picture or sound.
To avoid the malfunctioning of such a device, you can set the signal quality to a level the device can handle. If the device is not using Ultra HD signals, you can switch off Ultra HD for this HDMI connection.
Identification: The bottom line of a type plate gives a 14-digit serial number. Digits 1 and 2 refer to the production centre (e.g. SN is Lysomice, RJ is Kobierzyce), digit 3 refers to the B.O.M. code, digit 4 refers to the Service version change code, digits 5 and 6 refer to the production year, and digits 7 and 8 refer to production week (in example below it is 2010 week 10 / 2010 week 17). The 6 last digits contain the serial number.
It should be noted that on the European Service website, “Alternative BOM” is referred to as “Design variant”.
The third digit in the serial number (example:
AG2B0335000001) indicates the number of the alternative B.O.M. (Bill Of Materials) that has been used for producing the specific TV set. In general, it is possible that the same TV model on the market is produced with e.g. two different types of displays, coming from two different suppliers. This will then result in sets which have the same CTN (Commercial Type Number; e.g. 28PW9515/12) but which have a different B.O.M. number.
By looking at the third digit of the serial number, one can identify which B.O.M. is used for the TV set he is working with. If the third digit of the serial number contains the number “1” (example: AG1B033500001), then the TV set has been manufactured according to B.O.M. number 1. If the third digit is a “2” (example: AG2B0335000001), then the set has been produced according to B.O.M. no. 2. This is important for ordering the correct spare parts.
Service Modes
The Service Mode feature is split into following parts:
Service Alignment Mode (SAM).
Factory Mode.
Customer Service Mode (CSM).SAM and the Factory mode offer features, which can be used by the Service engineer to repair/align a TV set.
SAM and the Factory mode offer features, which can be used by the Service engineer to repair/align a TV set. Some features are:
Make alignments (e.g. White Tone), reset the error buffer(SAM and Factory Mode).
Display information (“SAM” indication in upper right corner of screen, error buffer, software version, operating hours, options and option codes, sub menus).
The CSM is a Service Mode that can be enabled by the consumer. The CSM displays diagnosis information, which the customer can forward to the dealer or call centre. In CSM mode, “CSM”, is displayed in the top right corner of the screen. The information provided in CSM and the purpose of CSM is to:
Increase the home repair hit rate.
Decrease the number of nuisance calls.
Solved customers’ problem without home visit.
Note: For the new model range, a new remote control (RC) is used with some renamed buttons. This has an impact on the activation of the Service modes.
For instance the old “MENU” button is now called “HOME” (or is indicated by a “house” icon).
Service Alignment Mode (SAM)
How to Activate SAM
To activate SAM, use one of the following methods:
Press the following key sequence on the remote control transmitter: “062596”, directly followed by the “INFO/OK” button. Do not allow the display to time out between entries while keying the sequence.
Or via ComPair.
After entering SAM, the following items are displayed, with “SAM” in the upper right corner of the screen to indicate that the television is in Service Alignment Mode.
How to Navigate
In the SAM menu, select menu items with the UP/DOWN keys on the remote control transmitter. The selected item will be indicated. When not all menu items fit on the screen, use the UP/DOWN keys to display the next/previous menu items.
With the “LEFT/RIGHT” keys, it is possible to:
– (De) activate the selected menu item.
– (De) activate the selected sub menu.
– Change the value of the selected menu item.
When you press the MENU button once while in top level SAM, the set will switch to the normal user menu (with the SAM mode still active in the background).
How to Store SAM Settings
To store the settings changed in SAM mode (except the RGB Align settings), leave the top level SAM menu by using the POWER button on the remote control transmitter or the television set. The mentioned exceptions must be stored separately via the STORE button.
How to Exit SAM
Use one of the following methods:
Switch the set to STANDBY by pressing the mains button on the remote control transmitter or the television set.
Via a standard RC-transmitter, key in “00” sequence.
Note: When the TV is switched “off” by a power interrupt while in SAM, the TV will show up in “normal operation mode” as soon as the power is supplied again. The error buffer will not be cleared.
Remark:
1. Press following Key Combination to reset the “Op Hour”: “Menu/Home” + “101011” on the remote control transmitter.
2. Under main menu “NVM editor”, select “Service Data”, you can use the UP/DOWN keys to view and change the set Type number, the set Production Number or the 18AC of a part.(The NVM-editor still has the same function as before, alpha-numeric entry.)
Factory mode:
Displaying and or changing Panel ID information.
Displaying and or changing Tuner ID information.
Error buffer clearing.
Various software alignment settings.
Testpattern displaying.
Public Broadcasting Service password Reset.
etc.
To activate the Factory mode, use the following method:
Press the following key sequence on the remote control transmitter: from the “menu/home” press “1999”, directly followed by the “Back/Return” button. Do not allow the display to time out between entries while keying the sequence.
After entering the Factory mode, we can see many items displayed, use the UP/DOWN keys to display the next/previous menu items.
How to Exit the Factory mode
Select EXIT_FACTORY from the menu and press the “OK” button.
Note: When the TV is switched “off” by a power interrupt, or normal switch to “stand-by” while in the factory mode, the TV will show up in “normal operation mode” as soon as the power is supplied again. The error buffer will not be cleared.
Customer Service Mode (CSM)
The Customer Service Mode shows error codes and information on the TVs operation settings. The call centre can instruct the customer (by telephone) to enter CSM in order to identify the status of the set. This helps the call centre to diagnose problems and failures in the TV set before making a service call.
The CSM is a read-only mode; therefore, modifications are not possible in this mode.
How to Activate CSM
To activate CSM, press the following key sequence on a standard remote control transmitter: “123654” (do not allow the display to time out between entries while keying the sequence). After entering the Customer Service Mode, the following items are displayed. use the Right/Left keys to display the next/previous menu items.
Note: Activation of the CSM is only possible if there is no (user) menu on the screen.
How to Navigate
By means of the “CURSOR-DOWN/UP” knob (or the scroll wheel) on the RC-transmitter, can be navigated through the menus.
How to Exit CSM
To exit CSM, use one of the following methods.
Press the MENU/HOME button on the remote control transmitter.
Press the POWER button on the remote control transmitter.
Press the POWER button on the television set.
Software Upgrading, Error code and Panel Code.
The following update is for .pkg file.
1. Rename the file to “upgrade_loader.pkg”.
2. Prepare a USB memory (File format: FLAT, Size: 1G~8G).
3. Copy the software to USB flash disk (root directory).
4. Switch off the TV and Insert the USB memory stick that contains the software update files in one of the TV’s USB 2.0 port.
Note: It contains USB3.0 port, if connect on it, the software may can’t be detected.
5. Switch on the TV. The TV will detect the USB memory s tick automatically. Then a window jumps out as below:
6. When the TV software is updated, the TV will turn on again automatically. Remove your USB flash drive.
7. We can enter in CSM or Factory mode to check the current software version.
The following update is for .upg file.
Step 1: Ready for F/W Upgrade
1. Rename the file to “autorun.upg”.
2. Prepare a USB memory (File format: FLAT, Size: 1G~8G).
3. Copy the software to USB flash disk (root directory).
4. Switch on the TV and Insert the USB memory stick that contains the software update files in one of the TV’s USB 2.0 port.
Note the version of this F/W before you change the software file name.
Step 2: F/W Upgrade
Press [Quick settings], then Choose [Update Software] in the Settings menu
2. Choose [Local Updates], then press OK.
3. Select the file that you downloaded and press OK.
4. Choose [Update], then choose [Start] on following step.
5. Upgrade in progress.
Step 3: Check the SW version.
After burning software, TV will restart
2. Press “123654”, enter Customer Service Mode to check if the software version is correct.
Caution: Please make sure that software upgrade is finished before unplug the USB and AC power.
Error Code
Error codes are required to indicate failures in the TV set. In principle a unique error code is available for every:
• Activated (SW) protection.
• Failing I2C device.
• General I2C error.
The last five errors, stored in the NVM, are shown in the Service menu’s. This is called the error buffer.
The error code buffer contains all errors detected since the last time the buffer was erased. The buffer is written from left to right. When an error occurs that is not yet in the error code buffer, it is displayed at the left side and all other errors shift one position to the right.
An error will be added to the buffer if this error differs from any error in the buffer. The last found error is displayed on the left.
An error with a designated error code never leads to a deadlock situation. It must always be diagnosable (e.g. error buffer via OSD or blinking LED).
In case a failure identified by an error code automatically results in other error codes (cause and effect), only the error code of the MAIN failure is displayed.
How to Read the Error Buffer.
You can read the error buffer in following ways:
On screen via the SAM/CSM (if you have a picture).
Example:
– ERROR: 000 000 000 000 000: No errors detected
– ERROR: 013 000 000 000 000: Error code 13 is the last and only detected error
– ERROR: 034 013 000 000 000: Error code 13 was detected first and error code 34 is the last detected (newest) error
Via the blinking LED procedure (when you have no picture).
Error codes overview
In this chassis only “layer 2” error codes are available and point to problems on the SSB. They are triggered by LED blinking when CSM is activated. Only the following layer 2 errors are defined:
How to Clear the Error Buffer.
The error code buffer is cleared in the following cases:
By using the CLEAR command in the SAM menu
By using the CLEAR command in the Factory mode:
By using the following key sequence on the remote control transmitter: “062599” directly followed by the OK button.
If the contents of the error buffer have not changed for 50 hours, the error buffer resets automatically.
Note: If you exit SAM by disconnecting the mains from the television set, the error buffer is not reset.
Set Option Code
Press the following key sequence on a standard RC transmitter: “062598” directly followed by MENU and “xxx”, where “xxx” is a 3 digit decimal value of the panel type: see column “Set Option Code” in below tab. After resetting the Display Code, restart the set immediately.
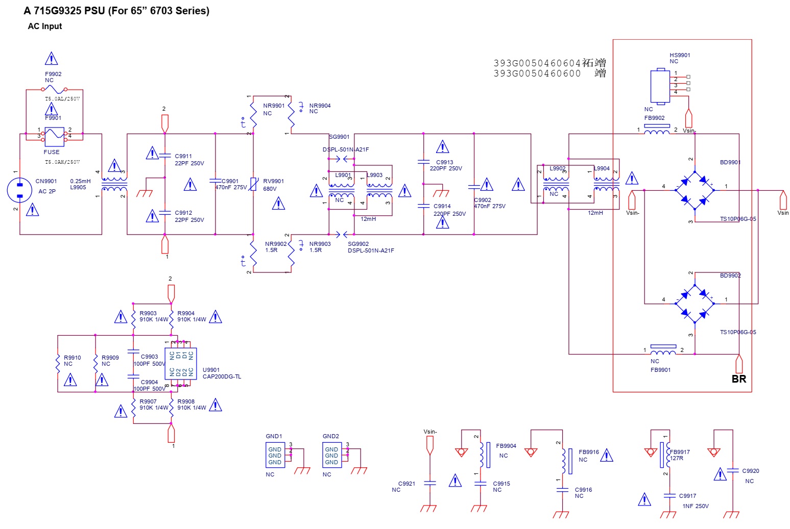
Power board schematic
A 715G9309 PSU(For 55” 6703 Series)
A 715G8967 PSU (For 6513 Series)
A 715G9325 PSU (For 65” 6703 Series)
B 715G8709SSB POWER - 2K17 MT5802 platform
























